| Name | Last modified | Size | Description | |
|---|---|---|---|---|
| Parent Directory | - | |||
| BS-DS_NewProgram/ | 2024-01-23 13:03 | - | ||
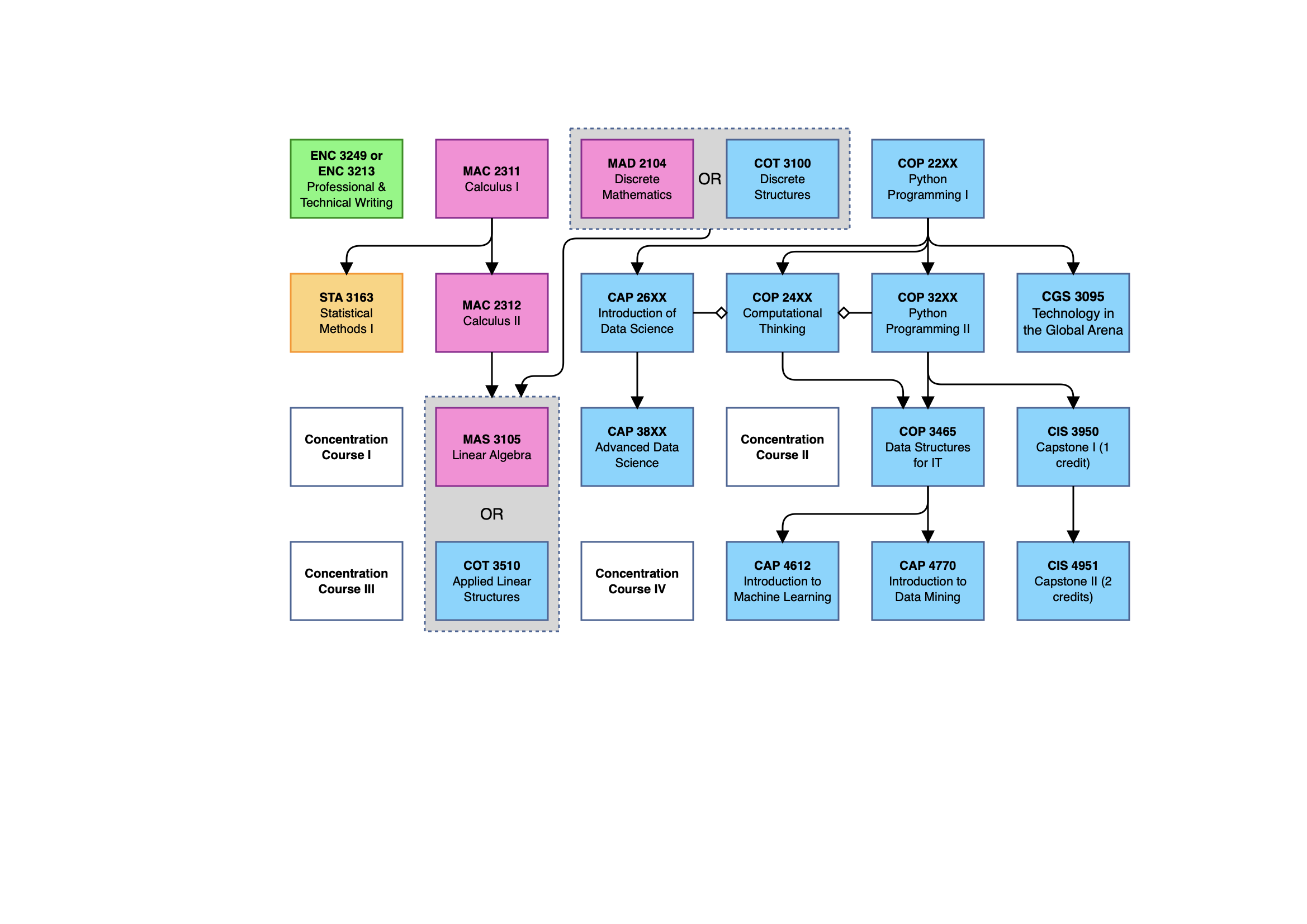
| BS_DS_Flowchart_2023..> | 2024-03-06 23:09 | 453K | ||
| COT_4XXX_QIP/ | 2023-10-12 18:18 | - | ||
| COT_5XXX_AQIP/ | 2023-10-12 18:19 | - | ||
| Greg/ | 2023-10-12 19:23 | - | ||
| KFSCIS_B2_Prev/ | 2023-10-15 19:02 | - | ||
| New Courses/ | 2024-01-18 22:27 | - | ||
| STA_Syllabi/ | 2023-10-12 17:45 | - | ||
| Syllabi/ | 2023-10-17 19:52 | - | ||
| coverpage/ | 2023-10-17 19:53 | - | ||