Index of /~prabakar/upc/2023/B2_Draft/KFSCIS_B2_Prev/BS-DS_Documents

[ICO]NameLast modifiedSizeDescription

[PARENTDIR]Parent Directory   -  
[IMG]APA and feasibility ..>2023-10-15 18:57 130K 
[IMG]Assessment Approval.png2023-10-15 18:58 163K 
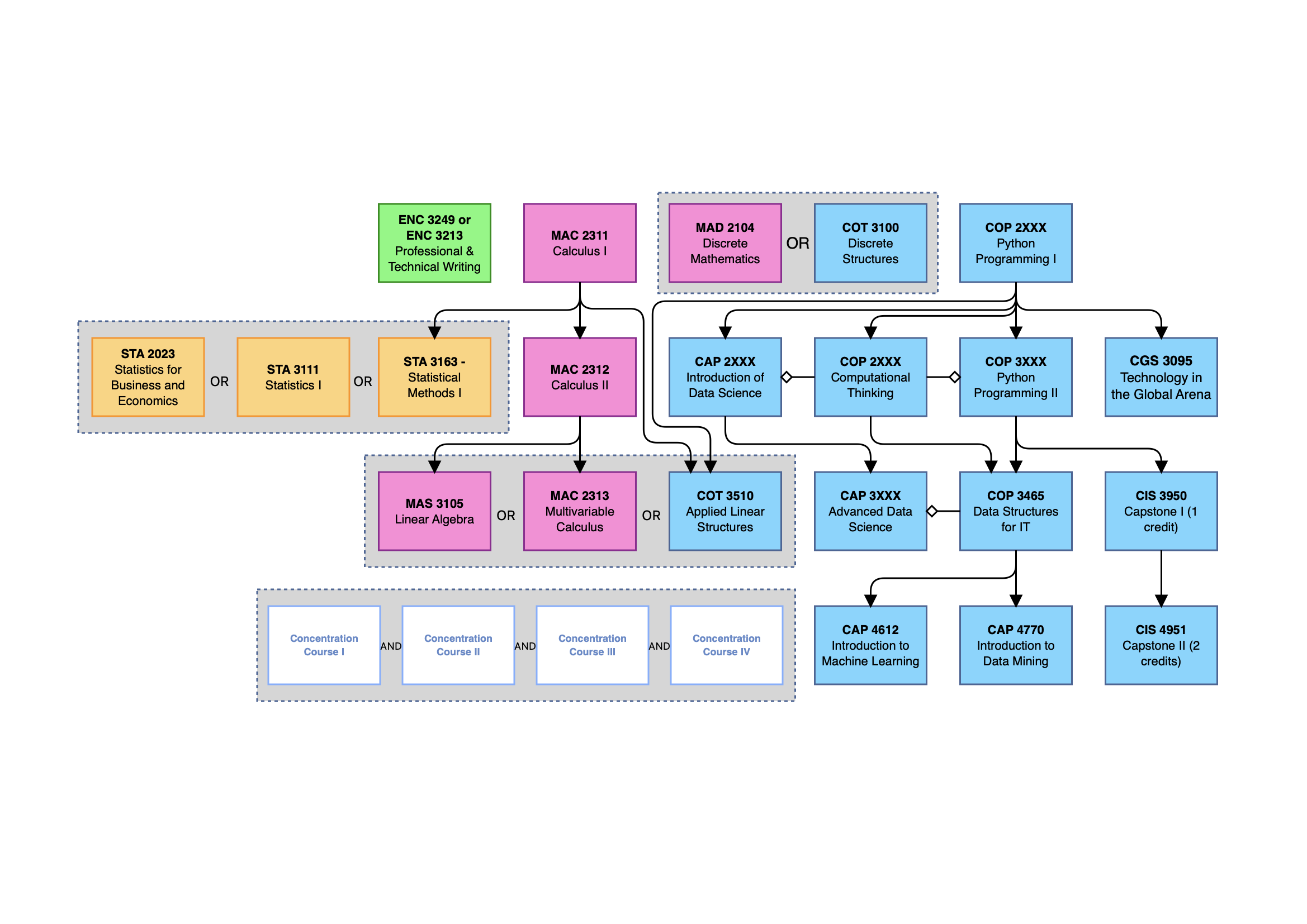
[IMG]BS DS Flowchart.png 2023-10-15 18:59 502K 
[   ]Justification_for_BS..>2023-10-15 18:17 25K 
[   ]Justification_for_BS..>2023-10-15 18:20 66K 
[   ]MOU 2023 BS in Data ..>2023-10-15 19:00 434K